LM1875采用TO-220-5封裝結構,形如一只中功率管,體積小巧,外圍電路簡單,且輸出功率較大。該集成電路內部設有過載過熱及感性負載反向電勢安全工作保護。
1.LM1875主要參數
電壓范圍:16~60V
靜態電流:50MmA
輸出功率:25W
諧波失真:<0.02%,當f=1kHz,RL=8Ω,P0=20W時
額定增益:26dB,當f=1kHz時
工作電壓:±25V
轉換速率:18V/μS
2.電路原理
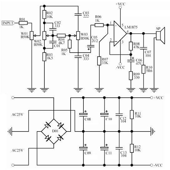
LM1875功放板由一個高低音分別控制的衰減式音調控制電路和LM1875放大電路以及電源供電電路三大部分組成,音調部分采用的是高低音分別控制的衰減式音調電路,其中的R02,R03,C02,C01,W02組成低音控制電路;C03,C04,W03組成高音控制電路;R04為隔離電阻,W01為音量控制器,調節放大器的音量大小,C05為隔直電容,防止后級的LM1875直流電位對前級音調電路的影響。放大電路主要采用LM1875,由1875,R08,R09,C066等組成,電路的放大倍數由R08與R09的比值決定,C06用于穩定LM1875的第4腳直流零電位的漂移,但是對音質有一定的影響,C07,R10的作用是防止放大器產生低頻自激。本放大器的負載阻抗為4→16Ω。
為了保證功放板的音質,電源變壓器的輸出功率不得低于80W,輸出電壓為交流2*15V,濾波電容采用2個2200UF/25V電解電容并聯,正負電源共用4個2200UF/25V的電容,兩個104的獨石電容是高頻濾波電容,有利于放大器的音質。

圖1 電路原理圖
3.裝配與調試
工具準備:20W電烙鐵一把,萬用電表一個,尖嘴鉗一把,螺絲刀一把,焊錫絲和松香水若干。
準備焊接:焊接時先焊接跳線,再焊接電阻,再焊電容,再焊整流管,再焊電位器,最后焊LM1875,焊接LM1875前須先把LM1875用螺絲固定在散熱片上,否則在最后裝散熱片時螺絲很難打進去。LM1875與散熱片接觸的部分必須涂少量的散熱脂,以利散熱。焊接時必須注意焊接質量,對于初學者,可先在廢舊的電路板上多練習幾次,然后再正式焊接。
調試:本功放板調試特別簡單,電路板焊好電子元件后,要仔細檢查電路板有無焊錯的地方,特別要注意有極性的電子零件,如電解電容,橋式整流堆,一旦焊反即有燒毀元器件之險,請特別注意。接上變壓器,放大器的輸出端先不接揚聲器,而是接萬用電表,最好是數顯的,萬用表置于DC*2V檔。功放板上電注意觀察萬用電表的讀數,在正常情況下,讀數應在30mV以內,否則應立即斷電檢查電路板。若電表的讀數在正常的范圍內,則表明該功放板功能基本正常,最后接上音箱,輸入音樂信號,上電試機,旋轉音量電位器,音量大小應該有變化,旋轉高低音旋鈕,音箱的音調有變化。

圖2 電路板
值得一試的實驗:將C6短路,用萬用表測LM1875輸出端的直流電位,看是否是在30MV以內,然后接上音箱試兩小時,用萬用表測LM1875輸出端的直流電位,看直流電位是否在30MV以內,如果是的話,則C6這個電容可以省掉,這樣的話,此放大板就成一個純直流功放了。
電話:18923864027(同微信)
QQ:709211280
〈烜芯微/XXW〉專業制造二極管,三極管,MOS管,橋堆等,20年,工廠直銷省20%,上萬家電路電器生產企業選用,專業的工程師幫您穩定好每一批產品,如果您有遇到什么需要幫助解決的,可以直接聯系下方的聯系號碼或加QQ/微信,由我們的銷售經理給您精準的報價以及產品介紹

