光耦
光耦合器亦稱光電隔離器或光電耦合器,簡稱光耦。它是以光為媒介來傳輸電信號的器件,通常把發光器(紅外線發光二極管LED)與受光器(光敏半導體管,光敏電阻)封裝在同一管殼內。當輸入端加電信號時發光器發出光線,受光器接受光線之后就產生光電流,從輸出端流出,從而實現了“電—光—電”轉換。以光為媒介把輸入端信號耦合到輸出端的光電耦合器,由于它具有體積小、壽命長、無觸點,抗干擾能力強,輸出和輸入之間絕緣,單向傳輸信號等優點,在數字電路上獲得廣泛的應用。
開關電源
開關模式電源,又稱交換式電源、開關變換器,是一種高頻化電能轉換裝置,是電源供應器的一種。其功能是將一個位準的電壓,透過不同形式的架構轉換為用戶端所需求的電壓或電流。開關電源的輸入多半是交流電源(例如市電)或是直流電源,而輸出多半是需要直流電源的設備,例如個人電腦,而開關電源就進行兩者之間電壓及電流的轉換。
開關電源中光耦的作用
光耦在開關電源中有兩個作用。
1、隔離,把進線220V的強電和電路板電路隔離開來,也就是常說的冷底板。
2、同時把后面工作電路中變化的電壓信號通過光耦的原端發光二極管轉變成光信號照射到次端的光敏二極管從而改變光敏二極管的電阻,在通過這個電阻的變化去控制開關電源,完成了隔離和反饋控制的作用。
開關電源光耦反饋接法
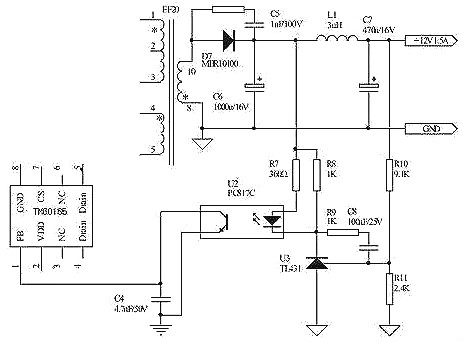
常見的光耦反饋第1種接法,如圖1所示。圖中,Vo為輸出電壓,Vd為芯片的供電電壓。com信號接芯片的誤差放大器輸出腳,或者把PWM芯片(如UC3525)的內部電壓誤差放大器接成同相放大器形式,com信號則接到其對應的同相端引腳。注意左邊的地為輸出電壓地,右邊的地為芯片供電電壓地,兩者之間用光耦隔離。
圖1所示接法的工作原理如下:當輸出電壓升高時,TL431的1腳(相當于電壓誤差放大器的反向輸入端)電壓上升,3腳(相當于電壓誤差放大器的輸出腳)電壓下降,光耦TLP521的原邊電流If增大,光耦的另一端輸出電流Ic增大,電阻R4上的電壓降增大,com引腳電壓下降,占空比減小,輸出電壓減小;反之,當輸出電壓降低時,調節過程類似。
開關電源中光耦的作用常見的第2種接法,如圖2所示。與第1種接法不同的是,該接法中光耦的第4腳直接接到芯片的誤差放大器輸出端,而芯片內部的電壓誤差放大器必須接成同相端電位高于反相端電位的形式,利用運放的一種特性——當運放輸出電流過大(超過運放電流輸出能力)時,運放的輸出電壓值將下降,輸出電流越大,輸出電壓下降越多。
因此,采用這種接法的電路,一定要把PWM芯片的誤差放大器的兩個輸入引腳接到固定電位上,且必須是同向端電位高于反向端電位,使誤差放大器初始輸出電壓為高。圖2所示接法的工作原理是:當輸出電壓升高時,原邊電流If增大,輸出電流Ic增大,由于Ic已經超過了電壓誤差放大器的電流輸出能力,com腳電壓下降,占空比減小,輸出電壓減小;反之,當輸出電壓下降時,調節過程類似。


常見的第4種接法,如圖4所示。該接法與第2種接法類似,區別在于com端與光耦第4腳之間多接了一個電阻R4,其作用與第3種接法中的R6一致,其工作原理基本同接法2。


2、各種接法的比較在比較之前,需要對實際的光耦TLP521的幾個特性曲線作一下分析。首先是Ic-Vce曲線,如圖5,圖6所示。


由圖8可以看出,在If大于5mA時,Ic-Ta曲線基本上是互相平行的。
根據上述分析,以下針對不同的典型接法,對比其特性以及適用范圍。本研究以實際的隔離半橋輔助電源及反激式電源為例說明。第1種接法中,接到電壓誤差放大器輸出端的電壓是外部電壓經電阻R4降壓之后得到,不受電壓誤差放大器電流輸出能力影響,光耦的工作點選取可以通過其外接電阻隨意調節。按照前面的分析,令電流If的靜態工作點值大約為10mA,對應的光耦工作溫度在0~100℃變化,值在20~15mA之間。
一般PWM芯片的三角波幅值大小不超過3V,由此選定電阻R4的大小為670Ω,并同時確定TL431的3腳電壓的靜態工作點值為12V,那么可以選定電阻R3的值為560Ω。電阻R1與R2的值容易選取,這里取為27k與4.7k。電阻R5與電容C1為PI補償,這里取為3k與10nF。
實驗中,半橋輔助電源輸出負載為控制板上的各類控制芯片,加上多路輸出中各路的死負載,最后的實際功率大約為30w。實際測得的光耦4腳電壓(此電壓與芯片三角波相比較,從而決定驅動占空比)波形,如圖9所示。對應的驅動信號波形,如圖10所示。圖10的驅動波形有負電壓部分,是由于上、下管的驅動繞在一個驅動磁環上的緣故。可以看出,驅動信號的占空比比較大,大約為0.7。


同樣,對于上面的半橋輔助電源電路,用接法2代替接法1,閉環不穩定,用示波器觀察光耦4腳電壓波形,有明顯的振蕩。光耦的4腳輸出電壓(對應于UC3525的誤差放大器輸出腳電壓),波形如圖11所示,可發現明顯的振蕩。這是由于這個半橋電源穩態占空比比較大,按接法2則光耦增益大,系統不穩定而出現振蕩。


實際上,第2種接法在反激電路中比較常見,這是由于反激電路一般都出于效率考慮,電路通常工作于斷續模式,驅動占空比比較小,對應光耦電流Ic比較大,參考以上分析可知,閉環環路也比較容易穩定。
以下是另外一個實驗反激電路,工作在斷續模式,實際測得其光耦4腳電壓波形,如圖12所示。實際測得的驅動信號波形,如圖13所示,占空比約為0.2。


因此,在光耦反饋設計中,除了要根據光耦的特性參數來設置其外圍參數外,還應該知道,不同占空比下對反饋方式的選取也是有限制的。反饋方式1、3適用于任何占空比情況,而反饋方式2、4比較適合于在占空比比較小的場合使用。
3、結束語本研究列舉了4種典型光耦反饋接法,分析了各種接法下光耦反饋的原理以及各種限制因素,對比了各種接法的不同點。通過實際半橋和反激電路測試,驗證了電路工作的占空比對反饋方式選取的限制。最后對光耦反饋進行總結,對今后的光耦反饋設計具有一定的參考價值。
開關電源的光耦主要是隔離、提供反饋信號和開關作用。開關電源電路中光耦的電源是從高頻變壓器次級電壓提供的,當輸出電壓低于穩壓管電壓是給信號光耦接通,加大占空比,使得輸出電壓升高;反之則關斷光耦減小占空比,使得輸出電壓降低。旦高頻變壓器次級負載超載或開關電路有故障,就沒有光耦電源提供,光耦就控制著開關電路不能起振,從而保護開關管不至被擊穿燒毀。
通常光耦與TL431一起使用。下面是LED電源驅動芯片(開關電源芯片)TMG0321/TMG0165/TMG0265/TMG03655的部分電路。兩電阻串聯取樣到431R端與內部比較器進行比較。然后根據比出的信號再控制431K端(陽極接光耦那一端)對地的電阻,然后達到控制光耦內部發光二極管的亮度。
(光耦內部一邊是一發光二極管,一邊是一光敏三極管)通過發光的強度。控制另一端三極管的CE端的電阻也就是改變了led電源驅動芯片(開關電源芯片)TMG0321/TMG0165/TMG0265/TMG0365檢測腳的電流(1腳:電壓反饋引腳,通過連接光耦到地來調整占控比)。
根據電流的大小,led電源驅動芯片(開關電源芯片)TMG0321/TMG0165/TMG0265/TMG0365就會自動調整輸出信號的占空比,達到穩壓的目的。


TMG0321/TMG0165/TMG0265/TMG0365芯片是一款高集成度、高性能的PWM+MOSFET管二合一的電流型離線式開關電源控制器。適用于充電器、電源適配器、LED驅動電源等各類小功率的開關電源。采用DIP8封裝,無需加散熱器可輸出0~36W的功率(加散熱可以做到更大)。電路結構簡單,成本低。具有完善的保護功能,包括過壓、欠壓、過溫、過載及短路等保護。固定振蕩頻率及抖頻功能,可以降低EMI。待機功率低,在待機時進入跳周期模式,符合“能源之星”等待機功耗標準要求。


光耦傳輸比(CTR)對開關電源的影響
CTR:發光管的電流和光敏三極管的電流比的最小值。


副邊的輸出電流(IC)
原邊輸入電流(IF)
隔離電壓:發光管和光敏三極管的隔離電壓的最小值。
光耦的技術參數主要有發光二極管正向壓降VF、正向電流IF、電流傳輸比CTR、輸入級與輸出級之間的絕緣電阻、集電極-發射極反向擊穿電壓V(BR)CEO、集電極-發射極飽和壓降VCE(sat)。此外,在傳輸數字信號時還需考慮上升時間、下降時間、延遲時間和存儲時間等參數。
集電極-發射極電壓:集電極-發射極之間的耐壓值的最小值光耦什么時候導通?什么時候截至?普通光耦合器的CTR-IF特性曲線呈非線性,在IF較小時的非線性失真尤為嚴重,因此它不適合傳輸模擬信號。線性光耦合器的CTR-IF特性曲線具有良好的線性度,特別是在傳輸小信號時,其交流電流傳輸比(ΔCTR=ΔIC/ΔIF)很接近于直流電流傳輸比CTR值。因此,它適合傳輸模擬電壓或電流信號,能使輸出與輸入之間呈線性關系。這是其重要特性。
電流傳輸比是光耦合器的重要參數,通常用直流電流傳輸比來表示。當輸出電壓保持恒定時,它等于直流輸出電流IC與直流輸入電流IF的百分比。采用一只光敏三極管的光耦合器,CTR的范圍大多為20%~300%(如4N35),而pc817系列則為50%~600%。這表明欲獲得同樣的輸出電流,后者只需較小的輸入電流。因此,CTR參數與晶體管的hFE有某種相似之處。
使用光電耦合器主要是為了提供輸入電路和輸出電路間的隔離,在設計電路時,必須遵循下列所選用的光電耦合器件必須符合國內和國際的有關隔離擊穿電壓的標準。鑒于此類光耦合器呈現開關特性,其線性度差,適宜傳輸數字信號(高、低電平),可以用于單片機的輸出隔離;所選用的光耦器件必須具有較高的耦合系數。


在開關電源的隔離中,以及設計光耦反饋式開關電源時必須正確選擇線性光耦合器的型號及參數,除了必須遵循普通光耦的選取原則外,還必須遵循下列原則:
1、推薦采用線性光耦合器,其特點是CTR值能夠在一定范圍內做線性調整。
2、光耦合器的電流傳輸比(CTR)的允許范圍是50%~200%。這是因為當CTR<50%時,光耦中的LED就需要較大的工作電流(IF>5.0mA),才能正常控制單片開關電源IC的占空比,這會增大光耦的功耗。若CTR>200%,在啟動電路或者當負載發生突變時,有可能將
單片開關電源誤觸發,影響正常輸出。
3、若用放大器電路去驅動光電耦合器,必須精心設計,保證它能夠補償耦合器的溫度不穩定性和漂移。
以下是常見光電耦合器PC817系列的一些參數(僅供參考):

烜芯微專業制造二三極管,MOS管,20年,工廠直銷省20%,1500家電路電器生產企業選用,專業的工程師幫您穩定好每一批產品,如果您有遇到什么需要幫助解決的,可以點擊右邊的工程師,或者點擊銷售經理給您精準的報價以及產品介紹

烜芯微專業制造二三極管,MOS管,20年,工廠直銷省20%,1500家電路電器生產企業選用,專業的工程師幫您穩定好每一批產品,如果您有遇到什么需要幫助解決的,可以點擊右邊的工程師,或者點擊銷售經理給您精準的報價以及產品介紹

